Enabling seamless cross-chain interoperability within the global blockchain ecosystem is one of the most important tasks in the blockchain game. As this technology moves forward, its individual chains, tokens, and applications continue to mature. So too do the needs of the developers, builders, and users driving it forward.
The current blockchain landscape remains largely fragmented. The individual networks which make it up operate mostly in silos. It’s certainly no secret that this has significantly limited the potential of this powerful technology thus far.
As the quest to reach the true paradigm-shifting promise of blockchain technology continues, one thing has become clear: solving this complex problem could have massive implications for the ongoing health and continued growth of the blockchain ecosystem writ large.
However, conceptual and technological hurdles to true cross-chain interoperability remain. Varied smart contract languages and consensus mechanisms, security concerns, governance conflicts, and standardization challenges (just to name a few) between individual blockchain ecosystems abound. Each of these hurdles is a complex problem to be solved in and of itself. Taken together, solving them represents a very tall task indeed.
Enter, The Interchain Amplifier.
What is it?
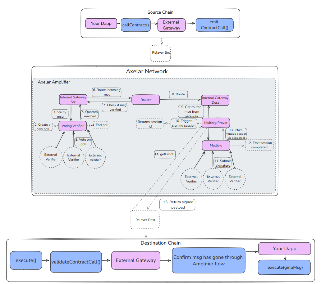
The Interchain Amplifier aims to build upon the Axelar Network’s original mandate of facilitating cross-chain communication. This network was created to allow assets and data to be transferred seamlessly across different blockchain networks. As the Axelar Amplifier GitHub page puts it, “The Interchain Amplifier enables developers to permissionlessly set up connections to the Axelar network. Developers gain access to Axelar's interconnected network of chains and can ‘amplify’ their resources by paying the cost equivalent to developing only one connection”.
The Amplifier’s mandate is to enhance the capabilities and reach of decentralized applications (dApps). It reduces the barriers to entry for dApp builders looking to enable cross-chain functionality in their dApps. This paves the way for a more interconnected and efficient global blockchain ecosystem overall.
The Interchain Amplifier’s Key Features include:
- Cross-Chain Communication: The Interchain Amplifier plays an important role in enabling communication between disparate blockchain networks. This is crucial for projects that require interaction between various systems.
- Interoperability: It helps in achieving greater interoperability among different blockchains, which is essential for building decentralized applications that leverage multiple networks.
- Scalability: It contributes to the scalability of blockchain solutions by enabling projects to utilize the strengths of various blockchains without being limited to just one.
- Security: The Axelar system emphasizes security protocols to ensure that cross-chain transactions are safe and reliable.
- User-Friendly: It aims to provide dApp developers with a straightforward way to implement cross-chain functionality, making it easier to build and deploy applications across multiple blockchains.
By enhancing the interoperability and connectivity of previously siloed blockchain networks, the Interchain Amplifier holds the potential to allow dApps to operate across multiple blockchains as if they were native to each chain. This significantly expands the reach and functionality of emerging dApps, driving innovation and enabling new and more powerful blockchain use cases.
How does it work?

The Interchain Amplifier works by leveraging Axelar's cross-chain communication infrastructure and smart contract technology. It uses a decentralized network of validators to facilitate secure communication between different blockchains. This process is enabled by deploying specialized smart contracts on multiple chains. These smart contracts act as bridges or interfaces between a dApp and any number of blockchain ecosystems.
Central to this process is the Axelar Virtual Machine (AVM). It plays a crucial role in the Interchain Amplifier's functionality by providing a standardized environment for executing cross-chain operations. The AVM serves as a unified layer that enables different blockchain virtual machines to communicate and interact with each other seamlessly.

The AVM can interpret and execute smart contracts written in a common language across different blockchain architectures. This allows developers to write cross-chain logic once and deploy it across multiple chains.
The AVM keeps track of the global state of a dApp across all connected chains. It manages the state of cross-chain applications, ensuring consistency and efficiency. When messages or transactions need to move between chains, the AVM translates them into formats compatible with the destination chain's native virtual machine. This significantly simplifies the process of building and operating cross-chain applications efficiently and securely.
What does it mean?
The Interchain Amplifier aims to reduce the complexity and barriers to entry for developing cross-chain applications that leverage the capabilities of multiple blockchains. It allows developers to focus on their application logic and user experience, rather than the intricacies of blockchain interoperability.
In the decentralized Finance (DeFi) space, there are already several decentralized exchanges (DEXs) utilizing Axelar’s cross-chain swapping capabilities to facilitate transactions between blockchain ecosystems. These include Osmosis (a DEX in the Cosmos ecosystem), Trader Joe (an Avalanche-based DEX), and Pangolin (another Avalanche DEX). It also powers Axelar’s own cross-chain transfer application offering: Satellite, and enables cross-chain functionality for the Cosmos ecosystem-based Keplr Wallet.
However, while Decentralized finance may be the most obvious current application for Axelar’s interchain capabilities, the larger implication of the Interchain Amplifier involves enabling cross-chain functionality for many other types of dApps. Web 3.0 development platforms like Moonbeam and Fantom have already implemented Axelar into their offerings, but by smoothing out the bumps in the road toward true cross-chain functionality, many more potential dApp use-cases should be expected in the near future.
From multi-chain NFT marketplaces and gaming ecosystems to interoperable stablecoins, cross-chain loyalty programs, oracle networks, and payment solutions, the sky truly is the limit when it comes to where we could see technologies like the Interchain Amplifier put to use.
dApp developers building with the Interchain Amplifier interact with a single, unified API. This API abstracts away the complexities of individual blockchain interactions. Importantly, the Amplifier ensures that the state of the dApp remains consistent across all connected blockchains. The Amplifier also handles gas fee conversions and payments across different chains, simplifying this process for both users and developers.
Final Thoughts
The true potential of seamless cross-chain interoperability remains to be seen. There’s little doubt, however, that it will lead to important innovations in the blockchain space moving forward. dApp functionality is an absolutely critical spoke in the wheel driving blockchain technology toward mass adoption. It behooves the entire industry and all its players to move away from the siloed days of the past and toward a unified cross-chain future. And, with powerful cross-chain interoperability tools like Axelar's Interchain Amplifier in place, that future might be coming a whole lot sooner than we think!
As a long-time Axelar node operator, Stakin is thrilled to support the network’s growth through the Interchain Amplifier. By operating an Axelar amplifier, we will help enable new services and chains to seamlessly integrate with the Axelar network, advancing the entire ecosystem. This is part of our broader expertise in Web3 infrastructure, from staking to bridging, as we work to build the future of interoperable blockchain solutions.



